时间:2025-11-07 15:46 浏览数:次 来源:
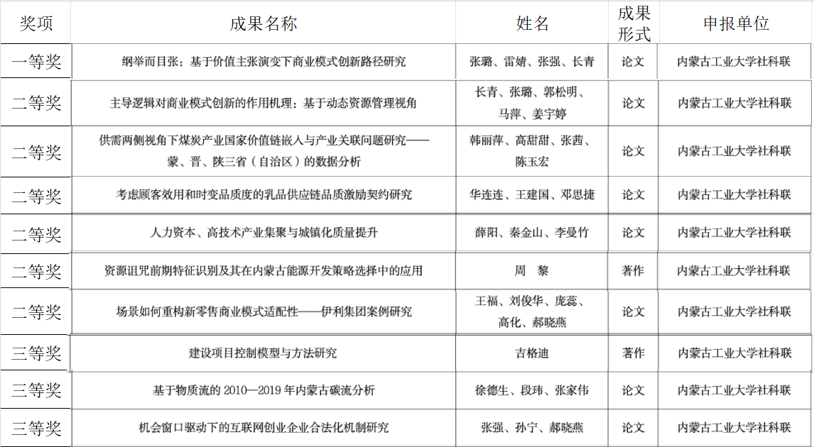
近日,内蒙古自治区社会科学界联合会发布《关于第十一届内蒙古自治区哲学社会科学奖评选结果的公示》,全区评选产生拟奖励成果一等奖12项、二等奖120项、三等奖206项。太阳官网教师在本次评选中表现突出,张璐老师荣获一等奖;长青、韩丽萍、华连连、薛阳、周黎、王福等老师荣获二等奖;吉格迪、徐徳生、张强等老师荣获三等奖,实现了太阳官网在自治区哲学社会科学领域奖项的新突破,是太阳官网持续推进有组织科研、服务地方发展的又一重要成果。

内蒙古自治区哲学社会科学奖是自治区哲学社会科学领域的权威奖项,旨在表彰在哲学社会科学研究中取得突出成就的个人和集体,推动学科创新发展,服务自治区经济社会文化发展大局。此次太阳官网教师荣获该奖项,体现了学院在科研创新与学科建设方面的扎实工作,也标志着学院服务地方发展的能力得到了社会认可。这将激励全院师生在科研工作上持续努力,为学院和自治区的高质量发展营造良好氛围、提供有力支撑。